Alerts & Notifications Product Redesign

Solarwinds, Inc. delivers real-time, full stack cloud monitoring for application performance, infrastructure / hosting and custom metrics.

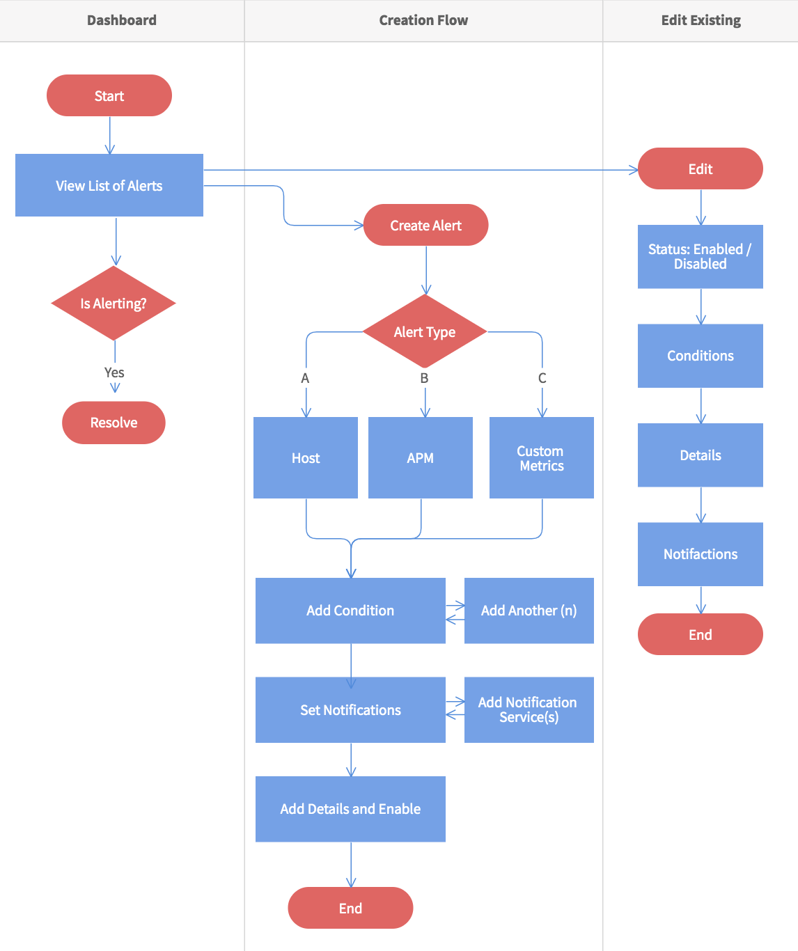
Challenge: Users found the existing Alerts application difficult to use and had trouble setting alerts quickly. As a highly-used and sensitive area of the user experience, care needed to be taken. Solution: Redesign the app in a way that enables users to create and monitor custom alerts for host, service and custom metrics in an intuitive way.

Design Specifications



View in New Tab

Flow



High Fidelity